Redeem

Overview

The redeem module allows a user to receive BTC on the Bitcoin chain in return for destroying an equivalent amount of interBTC on the BTC Parachain. The process is initiated by a user requesting a redeem with a vault. The vault then needs to send BTC to the user within a given time limit. Next, the vault has to finalize the process by providing a proof to the BTC Parachain that they have send the right amount of BTC to the user. If the vault fails to deliver a valid proof within the time limit, the user can claim an equivalent amount of DOT from the vault’s locked collateral to reimburse him for his loss in BTC.

Moreover, as part of the liquidation procedure, users are able to directly exchange interBTC for DOT. To this end, a user is able to execute a special liquidation redeem if one or multiple vaults have been liquidated.

Step-by-step

  1. Precondition: A user owns interBTC.

  2. A user locks an amount of interBTC by calling the requestRedeem function. In this function call, the user selects a vault to execute the redeem request from the list of vaults. The function creates a redeem request with a unique hash.

  3. The selected vault listens for the RequestRedeem event emitted by the user. The vault then proceeds to transfer BTC to the address specified by the user in the requestRedeem function including a unique hash in the OP_RETURN of one output.

  4. The vault executes the executeRedeem function by providing the Bitcoin transaction from step 3 together with the redeem request identifier within the time limit. If the function completes successfully, the locked interBTC are destroyed and the user received its BTC.

  5. Optional: If the user could not receive BTC within the given time (as required in step 4), the user calls cancelRedeem after the redeem time limit. The user can choose either to reimburse, or to retry. In case of reimbursement, the user transfer ownership of the tokens to the vault, but receives collateral in exchange. In case of retry, the user gets back its tokens. In either case, the user is given some part of the vault’s collateral as compensation for the inconvenience.

    1. Optional: If during a cancelRedeem the user selects reimbursement, and as a result the vault becomes undercollateralized, then vault does not receive the user’s tokens - they are burned, and the vault’s issuedTokens decreases. When, at some later point, it gets sufficient colalteral, it can call mintTokensForReimbursedRedeem to get the tokens.

Security

  • Unique identification of Bitcoin payments: OP_RETURN

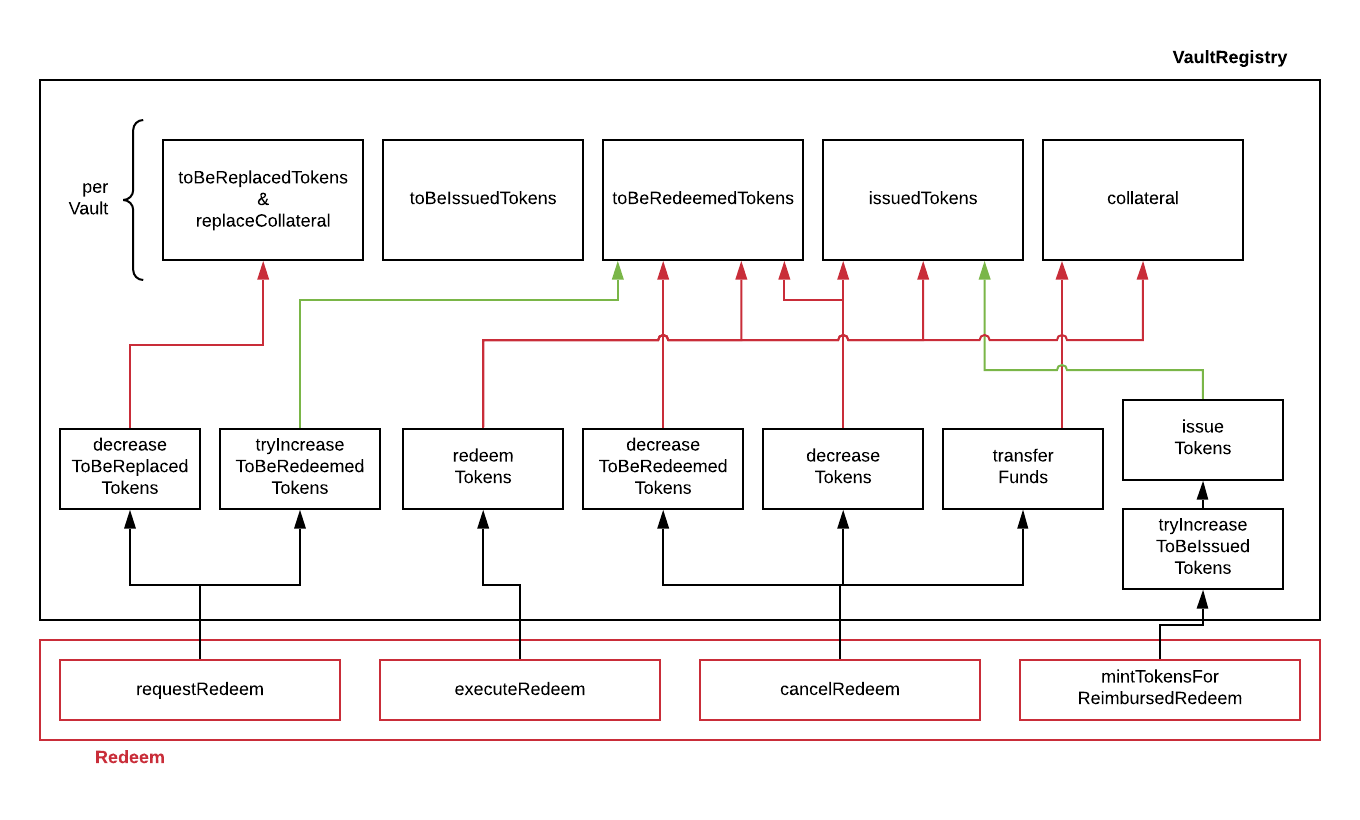
Vault Registry

The data access and state changes to the vault registry are documented in Fig. 16 below.

vault-registry-redeem

Fig. 16 The redeem module interacts through three different functions with the vault registry. The green arrow indicate an increase, the red arrows a decrease.

Fee Model

When the user makes a redeem request for a certain amount, it will actually not receive that amount of BTC. This is because there are two types of fees subtracted. First, in order to be able to pay the bitcoin transaction cost, the vault is given a budget to spend on on the bitcoin inclusion fee, based on RedeemTransactionSize and the inclusion fee estimates reported by the oracle. The actual amount spent on the inclusion fee is not checked. If the vault does not spend the whole budget, it can keep the surplus, although it will not be able to spend it without being liquidated for theft. It may at some point want to withdraw all of its collateral and then to move its bitcoin into a new account. The second fee that the user pays for is the parachain fee that goes to the fee pool to incentivize the various participants in the system.

The main accounting changes of a successful redeem is summarized below. See the individual functions for more details.

  • redeem.amountBTC bitcoin is transferred to the user.

  • redeem.amountBTC + redeem.fee + redeem.transferFeeBTC is burned from the user.

  • The vault’s issuedTokens decreases by redeem.amountBTC + redeem.transferFeeBTC.

  • The fee pool content increases by redeem.fee (if non-zero).

  • If the vault self-redeems (the redeemer is the vault ID) no fee is paid.

Data Model

Scalars

RedeemPeriod

The time difference between when an redeem request is created and required completion time by a vault. Concretely, this period is the amount by which ActiveBlockCount is allowed to increase before the redeem is considered to be expired. The period has an upper limit to ensure the user gets his BTC in time and to potentially punish a vault for inactivity or stealing BTC. Each redeem request records the value of this field upon creation, and when checking the expiry, the maximum of the current RedeemPeriod and the value as recorded in the RedeemRequest is used. This way, users are not negatively impacted by a change in the value.

RedeemTransactionSize

The expected size in bytes of a redeem. This is used to set the bitcoin inclusion fee budget.

RedeemBtcDustValue

The minimal amount in BTC a vault can be asked to transfer to the user. Note that this is not equal to the amount requests, since an inclusion fee is deducted from that amount.

Maps

RedeemRequests

Users create redeem requests to receive BTC in return for interBTC. This mapping provides access from a unique hash redeemId to a Redeem struct. <redeemId, RedeemRequest>.

Structs

RedeemRequest

Stores the status and information about a single redeem request.

Parameter

Type

Description

vault

Account

The BTC Parachain address of the vault responsible for this redeem request.

opentime

u32

The ActiveBlockCount when the redeem request was made. Serves as start for the countdown until when the vault must transfer the BTC.

period

u32

Value of RedeemPeriod when the redeem request was made, in case that value changes while this redeem is pending.

amountBTC

BTC

Amount of BTC to be sent to the user.

transferFeeBTC

BTC

Budget for the vault to spend in bitcoin inclusion fees.

fee

interBTC

Parachain fee: amount to be transferred from the user to the fee pool upon completion of the redeem.

premium

DOT

Amount of DOT to be paid as a premium to this user (if the Vault’s collateral rate was below PremiumRedeemThreshold at the time of redeeming).

redeemer

Account

The BTC Parachain address of the user requesting the redeem.

btcAddress

bytes[20]

Base58 encoded Bitcoin public key of the User.

btcHeight

u32

Height of newest bitcoin block in the relay at the time the request is accepted. This is used by the clients upon startup, to determine how many blocks of the bitcoin chain they need to inspect to know if a payment has been made already.

status

enum

The status of the redeem: Pending, Completed, Retried or Reimbursed(bool), where bool=true indicates that the vault minted tokens for the amount that the redeemer burned

Functions

requestRedeem

A user requests to start the redeem procedure. This function checks the BTC Parachain status in Security and decides how the redeem process is to be executed. The following modes are possible:

  • Normal Redeem - no errors detected, full BTC value is to be Redeemed.

  • Premium Redeem - the selected Vault’s collateral rate has fallen below PremiumRedeemThreshold. Full BTC value is to be redeemed, but the user is allocated a premium in DOT (RedeemPremiumFee), taken from the Vault’s to-be-released collateral.

Specification

Function Signature

requestRedeem(redeemer, amountWrapped, btcAddress, vault)

Parameters

  • redeemer: address of the user triggering the redeem.

  • amountWrapped: the amount of interBTC to destroy and BTC to receive.

  • btcAddress: the address to receive BTC.

  • vault: the vault selected for the redeem request.

Returns

  • redeemId: A unique hash identifying the redeem request.

Events

Preconditions

Let burnedTokens be amountWrapped minus the result of the multiplication of RedeemFee and amountWrapped. Then:

  • The function call MUST be signed by redeemer.

  • The BTC Parachain status in the Security component MUST be set to RUNNING:0.

  • The selected vault MUST NOT be banned.

  • The selected vault MUST NOT be liquidated.

  • The redeemer MUST have at least amountWrapped free tokens.

  • burnedTokens minus the inclusion fee MUST be above or equal to the RedeemBtcDustValue, where the inclusion fee is the multiplication of RedeemTransactionSize and the fee rate estimate reported by the oracle.

  • The vault’s issuedTokens MUST be at least vault.toBeRedeemedTokens + burnedTokens.

Postconditions

Let burnedTokens be amountWrapped minus the result of the multiplication of RedeemFee and amountWrapped. Then:

  • The vault’s toBeRedeemedTokens MUST increase by burnedTokens.

  • amountWrapped of the redeemer’s tokens MUST be locked by this transaction.

  • decreaseToBeReplacedTokens MUST be called, supplying vault and burnedTokens. The returned replaceCollateral MUST be released by this function.

  • A new RedeemRequest MUST be added to the RedeemRequests map, with the following value:

    • redeem.vault MUST be the requested vault

    • redeem.opentime MUST be the current ActiveBlockCount

    • redeem.fee MUST be RedeemFee multiplied by amountWrapped if redeemer != vault, otherwise this should be zero.

    • redeem.transferFeeBtc MUST be the inclusion fee, which is the multiplication of RedeemTransactionSize and the fee rate estimate reported by the oracle,

    • redeem.amountBtc MUST be amountWrapped - redeem.fee - redeem.transferFeeBtc,

    • redeem.period MUST be the current value of the RedeemPeriod,

    • redeem.redeemer MUST be the redeemer argument,

    • redeem.btcAddress MUST be the btcAddress argument,

    • redeem.btcHeight MUST be the current height of the btc relay,

    • redeem.status MUST be Pending,

    • If the vault’s collateralization rate is above the PremiumRedeemThreshold, then redeem.premium MUST be 0,

    • If the vault’s collateralization rate is below the PremiumRedeemThreshold, then redeem.premium MUST be PremiumRedeemFee multiplied by the worth of redeem.amountBtc,

liquidationRedeem

A user executes a liquidation redeem that exchanges interBTC for collateral from the LiquidationVault. This function takes a currencyId argument that specifies which currency to the user wishes to receive. Since each currency uses a separate liquidation vault, the amount of collateral received depends only on the amount of tokens and collateral in that specific liquidation vault. If the user wants to obtain multiple currencies, they have to call this function multiple times, possibly through off-chain aggregation via batching. Since the 1:1 backing is being recovered in this function, interBTC is burned without releasing any BTC.

Specification

Function Signature

liquidationRedeem(redeemer, amountWrapped, currencyId)

Parameters

  • redeemer: address of the user triggering the redeem.

  • amountWrapped: the amount of interBTC to destroy.

  • currencyId: the currency id of the funds to be received.

Events

Preconditions

  • The BTC Parachain status in the Security component MUST NOT be set to SHUTDOWN:2.

  • The function call MUST be signed.

  • The redeemer MUST have at least amountWrapped free tokens.

Postconditions

  • amountWrapped tokens MUST be burned from the user.

  • redeemTokensLiquidation MUST be called with currency_id, redeemer and amountWrapped as arguments.

executeRedeem

A vault calls this function after receiving an RequestRedeem event with their public key. Before calling the function, the vault transfers the specific amount of BTC to the BTC address given in the original redeem request. The vault completes the redeem with this function.

Specification

Function Signature

executeRedeem(redeemId, rawMerkleProof, rawTx)

Parameters

  • redeemId: the unique hash created during the requestRedeem function.

  • rawMerkleProof: Merkle tree path (concatenated LE SHA256 hashes).

  • rawTx: Raw Bitcoin transaction including the transaction inputs and outputs.

Events

Preconditions

  • The function call MUST be signed by someone, i.e. not necessarily the vault.

  • The BTC Parachain status in the Security component MUST NOT be set to SHUTDOWN:2.

  • A pending RedeemRequest MUST exist with an id equal to redeemId.

  • The rawTx MUST decode to a valid transaction that transfers exactly the amount specified in the RedeemRequest struct. It MUST be a transaction to the correct address, and provide the expected OP_RETURN, based on the RedeemRequest.

  • The rawMerkleProof MUST contain a valid proof of of rawTX.

  • The bitcoin payment MUST have been submitted to the relay chain, and MUST have sufficient confirmations.

Postconditions

  • redeemRequest.amountBtc + redeemRequest.transferFeeBtc of the tokens in the redeemer’s account MUST be burned.

  • The user’s lockedTokens MUST decrease by redeemRequest.amountBtc + redeemRequest.transferFeeBtc.

  • The vault’s toBeRedeemedTokens MUST decrease by redeemRequest.amountBtc + redeemRequest.transferFeeBtc.

  • The vault’s issuedTokens MUST decrease by redeemRequest.amountBtc + redeemRequest.transferFeeBtc.

  • redeemRequest.fee MUST be unlocked and transferred from the redeemer’s account to the fee pool.

  • redeemTokens MUST be called, supplying redeemRequest.vault, redeemRequest.amountBtc + redeemRequest.transferFeeBtc, redeemRequest.premium and redeemRequest.redeemer as arguments.

  • redeemRequest.status MUST be set to Completed.

cancelRedeem

If a redeem request is not completed on time, the redeem request can be cancelled. The user that initially requested the redeem process calls this function to obtain the Vault’s collateral as compensation for not refunding the BTC back to his address.

The failed vault is banned from further issue, redeem and replace requests for a pre-defined time period (PunishmentDelay as defined in Vault Registry).

The user is able to choose between reimbursement and retrying. If the user chooses the retry, it gets back the tokens, and a punishment fee is transferred from the vault to the user. If the user chooses reimbursement, then they receive the equivalent worth of the tokens in collateral, plus a punishment fee. In this case, the tokens are transferred from the user to the vault. In either case, the vault may also be slashed an additional punishment that goes to the fee pool.

The punishment fee paid to the user stays constant (i.e., the user always receives the punishment fee of e.g. 10%).

Specification

Function Signature

cancelRedeem(redeemer, redeemId, reimburse)

Parameters

  • redeemer: account cancelling this redeem request.

  • redeemId: the unique hash of the redeem request.

  • reimburse: if true, user is reimbursed in collateral (slashed from the vault), else interBTC is returned (to retry with another vault).

Events

Preconditions

  • The function call MUST be signed by redeemer.

  • The BTC Parachain status in the Security component MUST be set to RUNNING:0.

  • A pending RedeemRequest MUST exist with an id equal to redeemId.

  • The redeemer MUST equal redeemRequest.redeemer.

  • The request MUST be expired.

Postconditions

Let amountIncludingParachainFee be equal to the worth in collateral of redeem.amountBtc + redeem.transferFeeBtc. Let confiscatedCollateral be equal to vault.backingCollateral * (amountIncludingParachainFee / vault.toBeRedeemedTokens). Then:

  • If the vault is liquidated:

    • If reimburse is true, an amount of confiscatedCollateral MUST be transferred from the vault to the redeemer.

    • If reimburse is false, an amount of confiscatedCollateral MUST be transferred from the vault to the liquidation vault.

  • If the vault is not liquidated, the following collateral changes are made:

    • If reimburse is true, the user SHOULD be reimbursed the worth of amountIncludingParachainFee in collateral. The transfer MUST be saturating, i.e. if the amount is not available, it should transfer whatever amount is available.

    • A punishment fee MUST be tranferred from the vault’s backing collateral to the redeemer: PunishmentFee. The transfer MUST be saturating, i.e. if the amount is not available, it should transfer whatever amount is available.

  • If reimburse is true:

    • redeem.fee MUST be transferred from the vault to the fee pool if non-zero.

    • If after the loss of collateral the vault is below the SecureCollateralThreshold:

      • amountIncludingParachainFee of the user’s tokens are burned.

      • decreaseTokens MUST be called, supplying the vault, the user, and amountIncludingParachainFee as arguments.

      • The redeem.status is set to Reimbursed(false), where the false indicates that the vault has not yet received the tokens.

    • If after the loss of collateral the vault remains above the SecureCollateralThreshold:

      • amountIncludingParachainFee of the user’s tokens MUST be unlocked and transferred to the vault.

      • decreaseToBeRedeemedTokens MUST be called, supplying the vault and amountIncludingParachainFee as arguments.

      • The redeem.status is set to Reimbursed(true), where the true indicates that the vault has received the tokens.

  • If reimburse is false:

    • All the user’s tokens that were locked in requestRedeem MUST be unlocked, i.e. an amount of redeem.amountBtc + redeem.fee + redeem.transferFeeBtc.

    • The vault’s toBeRedeemedTokens MUST decrease by amountIncludingParachainFee.

  • The vault MUST be banned.

mintTokensForReimbursedRedeem

If a redeemrequest has the status Reimbursed(false), the vault was unable to back the to be received tokens at the time of the cancelRedeem. After gaining sufficient collateral, the vault can call this function to finally get its tokens.

Specification

Function Signature

mintTokensForReimbursedRedeem(vault, redeemId)

Parameters

  • vault: the vault that was unable to back the tokens.

  • redeemId: the unique hash of the redeem request.

Events

Preconditions

  • The BTC Parachain status in the Security component MUST be set to RUNNING:0.

  • A RedeemRequest MUST exist with an id equal to redeemId.

  • redeem.status MUST be Reimbursed(false).

  • The vault MUST equal redeemRequest.vault.

  • The vault MUST have sufficient collateral to remain above the SecureCollateralThreshold after issuing redeem.amountBtc + redeem.transferFeeBtc tokens.

  • The function call MUST be signed by redeem.vault, i.e. this function can only be called by the vault.

Postconditions

  • tryIncreaseToBeIssuedTokens and issueTokens MUST be called, both with the vault and redeem.amountBtc + redeem.transferFeeBtc as arguments.

  • redeem.amountBtc + redeem.transferFeeBtc tokens MUST be minted to the vault.

  • The redeem.status MUST be set to Reimbursed(true).

Events

RequestRedeem

Emit an event when a redeem request is created. This event needs to be monitored by the vault to start the redeem request.

Event Signature

  • RequestRedeem(redeemID, redeemer, amountWrapped, feeWrapped, premium, vaultId, userBtcAddress, transferFeeBtc)

Parameters

  • redeemID: the unique identifier of this redeem request.

  • redeemer: address of the user triggering the redeem.

  • amountWrapped: the amount to be received by the user.

  • feeWrapped: the fee to be paid to the reward pool.

  • premium: the premium to be given to the user, if any.

  • vaultId: the vault selected for the redeem request.

  • userBtcAddress: the address the vault is to transfer the funds to.

  • transferFeeBtc: the budget the vault has to spend on bitcoin inclusion fees, paid for by the user.

Functions

  • ref:requestRedeem

LiquidationRedeem

Emit an event when a user does a liquidation redeem.

Event Signature

LiquidationRedeem(redeemer, amountWrapped)

Parameters

  • redeemer: address of the user triggering the redeem.

  • amountWrapped: the amount of interBTC to burned.

Functions

  • ref:liquidationRedeem

ExecuteRedeem

Emit an event when a redeem request is successfully executed by a vault.

Event Signature

ExecuteRedeem(redeemId, redeemer, amountWrapped, feeWrapped, vault, transferFeeBtc)

Parameters

  • redeemId: the unique hash created during the requestRedeem function.

  • redeemer: address of the user triggering the redeem.

  • amountWrapped: the amount of interBTC to destroy and BTC to receive.

  • feeWrapped: the amount of interBTC taken for fees.

  • vault: the vault responsible for executing this redeem request.

  • transferFeeBtc: the budget for the bitcoin inclusion fees, paid for by the user.

Functions

  • ref:executeRedeem

CancelRedeem

Emit an event when a user cancels a redeem request that has not been fulfilled after the RedeemPeriod has passed.

Event Signature

CancelRedeem(redeemId, redeemer, vault, amountSlashed, status)

Parameters

  • redeemId: the unique hash of the redeem request.

  • redeemer: The redeemer starting the redeem process.

  • vault: the vault who failed to execute the redeem.

  • amountSlashed: the amount that was slashed from the vault.

  • status: the status of the redeem request.

Functions

  • ref:cancelRedeem

MintTokensForReimbursedRedeem

Emit an event when a vault minted the tokens corresponding the a cancelled redeem that was reimbursed to the user, when the vault did not have sufficient collateral at the time of the cancellation to back the tokens.

Event Signature

MintTokensForReimbursedRedeem(vaultId, redeemId, amountMinted)

Parameters

  • vault: if of the vault that now mints the tokens.

  • redeemId: the unique hash of the redeem request.

  • amountMinted: the amount that the vault just minted.

Functions

  • ref:mintTokensForReimbursedRedeem

Error Codes

ERR_VAULT_NOT_FOUND

  • Message: “There exists no vault with the given account id.”

  • Function: requestRedeem, liquidationRedeem

  • Cause: The specified vault does not exist.

ERR_AMOUNT_EXCEEDS_USER_BALANCE

  • Message: “The requested amount exceeds the user’s balance.”

  • Function: requestRedeem, liquidationRedeem

  • Cause: If the user is trying to redeem more BTC than his interBTC balance.

ERR_VAULT_BANNED

  • Message: “The selected vault has been temporarily banned.”

  • Function: requestRedeem

  • Cause: Redeem requests are not possible with temporarily banned Vaults

ERR_AMOUNT_EXCEEDS_VAULT_BALANCE

  • Message: “The requested amount exceeds the vault’s balance.”

  • Function: requestRedeem, liquidationRedeem

  • Cause: If the user is trying to redeem from a vault that has less BTC locked than requested for redeem.

ERR_REDEEM_ID_NOT_FOUND

  • Message: “The redeemId cannot be found.”

  • Function: executeRedeem

  • Cause: The redeemId in the RedeemRequests mapping returned None.

ERR_REDEEM_PERIOD_EXPIRED

  • Message: “The redeem period expired.”

  • Function: executeRedeem

  • Cause: The time limit as defined by the RedeemPeriod is not met.

ERR_UNAUTHORIZED

ERR_REDEEM_PERIOD_NOT_EXPIRED

  • Message: “The period to complete the redeem request is not yet expired.”

  • Function: cancelRedeem

  • Cause: Raises an error if the time limit to call executeRedeem has not yet passed.

ERR_REDEEM_CANCELLED

ERR_REDEEM_COMPLETED

  • Message: “The redeem is already completed.”

  • Function: cancelRedeem | executeRedeem

  • Cause: The status of the redeem is not as expected for this call.